网罗天下图书 传承中华文明
     
为读者找书,为书找读者.... 本馆宗旨--传承中华文化!
 
联系QQ:83790508,联系微信:zx135cn
 
| 网站首页 | 史料文献 | 常用软件 | 联系我们 |
 
 

东线文库(共14册)

 

介绍


东线文库(共14册)

资料编号:KW7927

文件格式:pdf

文件大小:1.52G

作者:朱世巍著

出版社:重庆出版社

出版时间:2018-2020

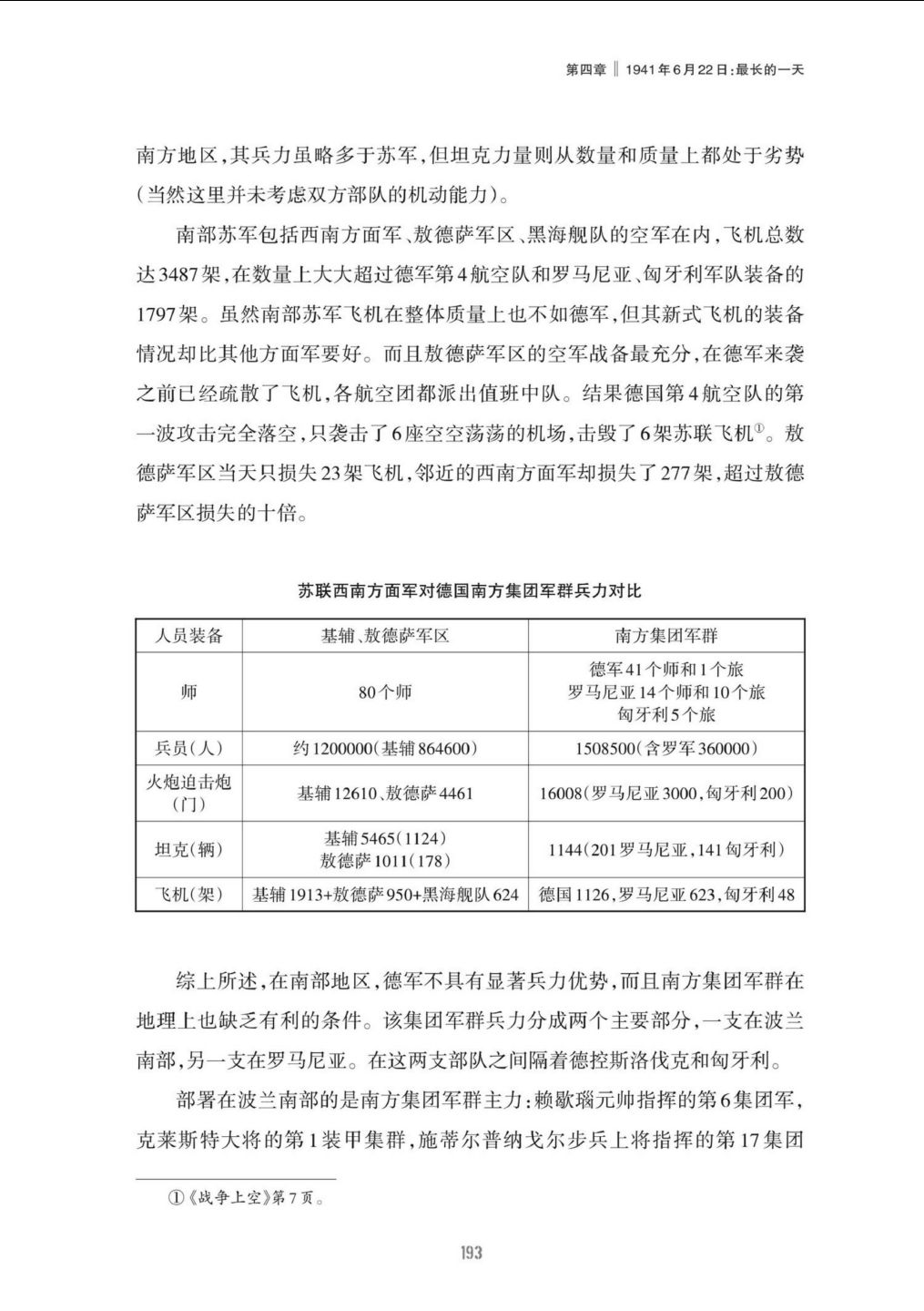
《东线》系列丛书,由著名军事作家朱世巍先生撰写。它全面而详细地讲述了二战中苏德战争的整个过程。全书以丰富的地图、表格和图片资料,以及洗练、洁净的文字表现,展示了苏德战场上震撼人心的浴血大搏击与攻防力量的大转换。

  朱世巍,江西南昌人,我国著名军事作家。曾为《兵器》、《战场》、《军事世界画刊》等刊物撰写稿件,同时还参与了《二战德军坦克装甲车辆全集》、《二战苏军坦克装甲车辆》等的编撰工作。主要著作有《东线:从哈尔科夫到库尔斯克》《东线:决战第聂伯河》《东线:从乌克兰到罗马尼亚》《东线:中央集团军群的覆灭》《东线:大崩溃》《东线:1945年的春天》《东线:攻克柏林》《东线:莫斯科的秋与冬》等。

目录介绍如下:

001 巴巴罗萨与十八天国境交战.pdf 129.94 MB
002 辽阔的南方大地.pdf 92.04 MB
003 莫斯科的秋与冬.pdf 153.84 MB
004 1941年的冬天.pdf 135.55 MB
005 命运——斯大林格勒 上.pdf 97.27 MB
006 命运——斯大林格勒 中.pdf 105.95 MB
007 命运——斯大林格勒 下.pdf 135.23 MB
008 从哈尔科夫到库尔斯克 上.pdf 90.12 MB
009 从哈尔科夫到库尔斯克 下.pdf 102.26 MB
010 决战第聂伯河.pdf 88.39 MB
011 从乌克兰到罗马尼亚.pdf 97.72 MB
012 中央集团军群的覆灭.pdf 101.67 MB
013 大崩溃 朱世巍著.pdf 96.76 MB
014 终结卷 朱世巍著.pdf 126.57 MB

 
 
返回首页
 
----
联系QQ:83790508,联系微信:zx135cn
2025----2035