网罗天下图书 传承中华文明
     
为读者找书,为书找读者.... 本馆宗旨--传承中华文化!
 
联系QQ:83790508,联系微信:zx135cn
 
| 网站首页 | 史料文献 | 常用软件 | 联系我们 |
 
 

清代档案史料丛编

 

介绍


清代档案史料丛编(共14册)

资料编号:KW1217

文件格式:pdf

文件大小:2.41G

作者:故宫明清档案部 中国第一历史档案馆

出版社:中华书局

出版时间:1978-1990

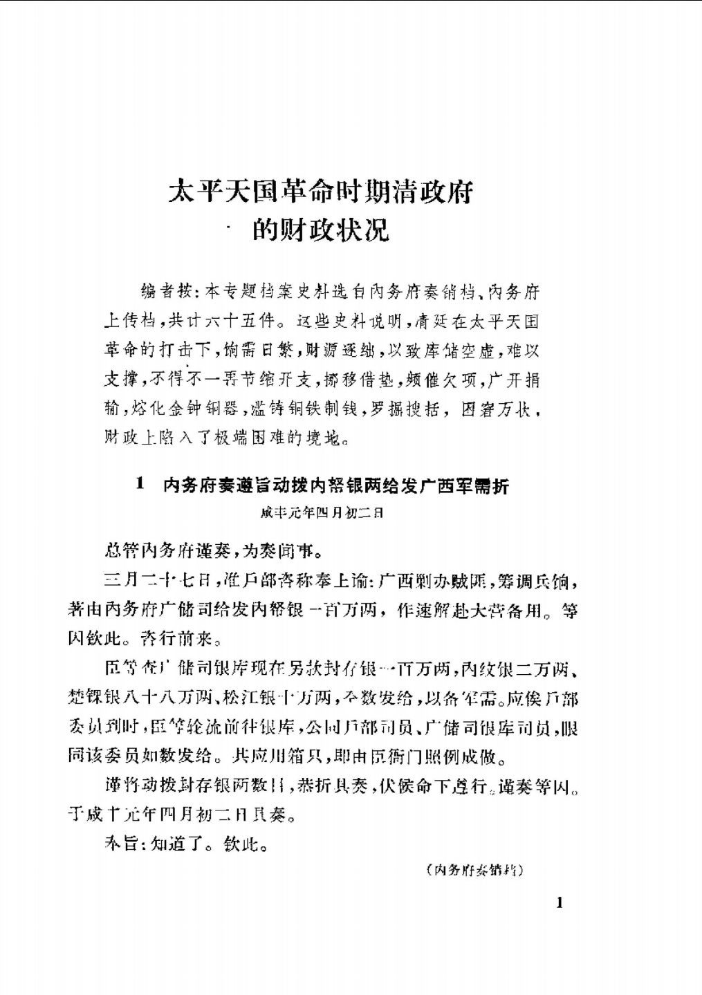
   中国档案汇编。中国第一历史档案馆编,以公布比较零散、新鲜的清代档案为主,并酌情发表一些有关清代文书档案的名词解释、内容介绍和研究文章。中华书局1978年开始按辑依次编辑出版。每年1~2辑,每辑20万字左右。至1990年已出版14辑。
   该书按专题选编,每辑两个专题以上,各加编者按语简介内容概况;每个专题的文件依具文时间先后编列,并于文后注明文种出处。已公布的主要史料内容有:李自成 张献忠起义、顺治年间的清查起科明藩田产、圈地和投充制钱的鼓铸、加派练饷、逃人、驿递、康熙年间的徐乾学等被控鱼肉乡里、使交记事,雍正朝硃笔引见单,乾嘉年间的旗民佃户抗租霸地斗争、修改雇工人条例、白莲教秘密反清斗争、清康门教民关于高鹗的一些档案史料、太平天国革命时期清政府的财政状况、太平军北伐,以及辛酉政变、周福清贿赂科场案、北洋练兵案、毅军纪略、清末改革币制、东三省辛亥革命等。已发表的主要文章有: 清代历史档案名称简释、 故宫明清档案部所藏档案的过去和现在。赵尔巽全宗档案介绍、清代内务府沿革初探等。

  《清代档案史料丛编》目录
01
   太平天国时期清政府的财政状况
   辛酉政变
   洪全福起事
   顺治朝继续加派辽饷练饷
02
   李沅发起义
   关于高鹗的一些档案史料
03  清茶门教
   关于清镇压明宗室反抗的史料
   光绪二十三年山东教案的史料
   道、同、光三朝观测预报日月食
   清历史档案名词解释
   故宫明清档案部所存明清档案述略
   故宫明清档案部所存明清档案的过去和现在
04
   顺治十八年加派练饷
   顺治年的圈地和投充
   顺治年清查起科明藩地产
   新发现的太平天国文书
   清代起居注
   清秘密立储制度
   清代历史档案名词简释
05
   徐乾学鱼肉乡里
   乾隆朝旗人佃户抗租霸地私典田产的斗争
   乾隆年间筹办京差车量的情况
   新发现的太平天国北伐的史料
   胜保被参拿问案
   咸丰四年穿戴档
   太平天国文书制度
06
   关于明末农民起义的档案史料(明)
   关于明末农民起义的档案史料(清)
07
   顺治年驿递
   顺治年治钱的鼓铸
   顺治十七年尚衣监行文知会簿
   定南将军文移稿
   有关阿睦尔撒纳的档案史料
   承德布达拉庙
   乾隆四十八年毁销书目
   同治进药簿
   清代历史档案名词简释(续二)
   明清诰敕命文书简述
08
   东三省辛亥革命史料
   东三省调拔枪械支援清廷史料
   东三省调派援直部队和组织勤王师史料
   蒙旗叛乱和私运枪械史料
   宗社党史料
   有关各省的辛亥革命史料
   赵尔巽全宗档案概述
09
   顺治朝朱谕
   大学士李光第奏折
   大学士王琰奏折
   雍正朝朱笔引见单
   白莲教
   周福清科场贿赂案
   清民政部简述
   清代内务府沿革初探
10
   顺治年茶马之治
   顺治年逃人问题
   康熙黄册中有关科举考试史料
   乾隆四十八年节次照常膳底单
   毅军纪略
   北洋练兵案
11
   崇德七年奏事档
   使交纪事
   乾隆六年户部宝泉局工匠斗争史料
   乾隆年修改雇工人条例史料
   咸丰年推行官票史料
   同治年东北人民反清史料
   清未整顿圜法改革币制史料
   清未京师医药局档案拾零
   清代历史档案名词简释(续三)
12
   乾隆朝陶瓷史料
   乾隆朝内地与新疆丝绸贸易史料
   大学堂经费问题史料
   朝阳金丹道教起义史料
13
   顺治初年笼络与控制汉族官绅史料
   顺治亲政后汉官被劾案
   乾隆初年准噶尔进藏熬茶史料
   乾隆十二年安邑万泉聚众抗粮案
   光绪二十四年涡阳起义
   清庭收伏冯麟阁史料
   清代历史档案名词简释(续四)
   五国公使觐见同治皇帝始末
14
   盛京满文逃人档
   盛京满文清军战报
   盛京史户礼兵四部文
   康熙四十六年九月记注档册
   乾隆年间治理湖南苗疆史料
   咸丰八年顺天科场试案
   出国游学生等致端方函札

目录介绍如下:

000总目录.pdf 12.63 KB
001清代档案史料丛编01.pdf 89.11 MB
002清代档案史料丛编02.pdf 97.75 MB
003清代档案史料丛编03.pdf 141.97 MB
004清代档案史料丛编04.pdf 169.36 MB
005清代档案史料丛编05.pdf 171.15 MB
006清代档案史料丛编06.pdf 219.41 MB
007清代档案史料丛编07.pdf 179.73 MB
008清代档案史料丛编08.pdf 217.52 MB
009清代档案史料丛编09.pdf 158.82 MB
010清代档案史料丛编10.pdf 161.56 MB
011清代档案史料丛编11.pdf 162.01 MB
012清代档案史料丛编12.pdf 222.60 MB
013清代档案史料丛编13.pdf 259.26 MB
014清代档案史料丛编14.pdf 219.77 MB

 
 
返回首页
 
----
联系QQ:83790508,联系微信:zx135cn
2025----2035